Megadungeon area 1: Picked clean
A challenge
It was always clear to me that the first area of a megadungeon that has been there a while should be already looted. But how do you make that interesting? This is me trying to figure that out.
References
I will be pulling material from the OSE Advanced Referee's Tome and Advanced Player's Tome. When I do, I will indicate OSE ART ## or OSE APT ## so that you can also reference that information.
Description
An old foyer and wing for guests to the Keep. Long since picked over, it is now the home to wild animals and the home of lost secret stashes.
General room description
Unless otherwise stated, rooms are dusty marble floors and fine engraved walls, now rotting and scratched.
Factions
- Wild animals: A few families of wild bears which have deigned to den in this accommodating keep, and a swarm of bats have nested in the cavernous ceilings of its great hall.
- Long-dead adventurers: Optimistic folk who stashed their treasure and supplies here to retrieve later, never to return.
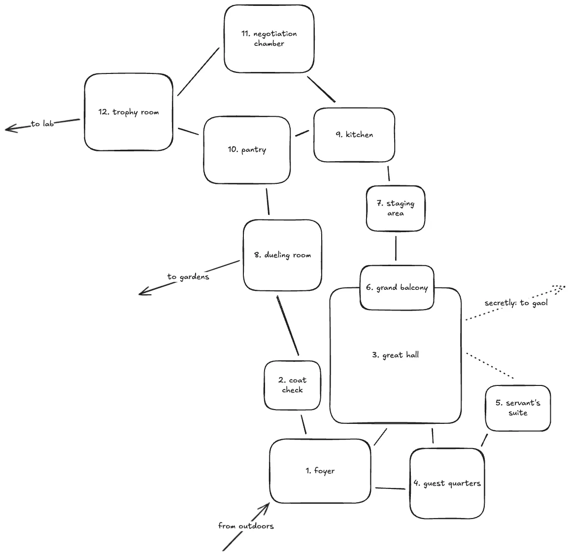
Map

Random Encounters (d6)
- Black bear (OSE ART 25) and d3 cubs (as Normal Human, OSE ART 91).
- d4 Giant Bats (OSE ART 24), nesting. At night, flying.
- Desiccated adventurer corpse, has been dead for d8 weeks.
- A bear's (d4) roar (1), snort (2), sneeze (3), or fart (4) is heard from an adjacent room.
- d2 x 10 bats (OSE ART 24) sleeping in the ceiling. At night, swarming.
- A strong draft blasts through the room.
Room key
1: Foyer
Grand entryway of cracked marble floors and crumbling wooden accents. Old mahogany furniture shattered to pieces. Trail of sticky liquid to far corner of the room. Faint buzzing.
- Trail of sticky liquid: Honey, terminates at a beehive recently stolen by a bear. These bees have tried to make themselves at home, and will swarm any who approach (see Insect Swarm, OSE ART 71, 2HD variant).
2: Coat check
Very small room with a great many coat racks. Smells like mold.
- Coat racks: Fine coat racks stuffed with coats so moldy they are literally falling apart. Silken, leather, mink– tattered and smelly all. Is it still drip?
3: Great hall
A grand hall, large enough to host hundreds. The fine furniture is in ruin. The whole room is caked in sickly-sweet-smelling mud. The ceiling is cloaked in shadow.
- Furniture: Collapsed feasting table, overturned and shattered chairs, carts and severing tables tarnished and in ruin.
- Sickly-sweet mud: Bat guano. Any farmer worth their salt would recognize it.
- Ceiling: Concealing 2 giant bats and d10 x 10 normal bats (OSE ART 24). Awoken by loud noises and bright lights. If woken, roll reactions with disadvantage. At night, halve the number appearing.
- Secret: The seat at the far end of the table, for the guest of honor, is trapped. It plunges its occupant through a trapdoor when activated. It is activated in room 6.
4: Guest quarters
Six small, dormitory-style guest rooms; now derelict, once luxurious. One is locked. Dusty hallway is scattered with large animal droppings.
- Guest rooms: Doors either ajar or off the hinges. Rotten beds, tattered bedding, sometimes shredded by large claws.
- Locked room: Locked via a Wizard Lock (OSE APT 195) cast by a 5th level wizard. In better condition than other rooms. A sack is tied to the bottom of the bed boards, inside sack:
- Gold tiara 1500gp, pearl bracelet 1200gp, Sapphire-studded earrings 1100gp, gold-laced silk gloves 1200gp
- 10-arrow quiver of Arrows of Sleep +1; target struck by arrow is also affected by a Sleep spell (OSE APT 192).
- A note: "Gustavus, if you are alive to read this, I am going to the goblin village. Gods protect you, the treasure here should fetch enough coin for you to recover. I hope to see you soon." Signed: Myrtle; the paper is creased and yellowed with age.
- Large animal droppings: From one black bear (OSE ART 25) and 2 cubs (as Normal Human, OSE ART 91). During day, sleeping in one of the guest rooms. During night, roaming hallways and rooms.
5: Servant's suite
For the head housekeeper. A working space one could live in. A spartan library covers every wall except for the outer. Outer wall has a bed, nightstand, desk, and a portrait.
- Library: Mostly ledgers of orders and arrivals of guests who died centuries ago. Some books on self-help and housekeeping excellence.
- Portrait: Portrays the lich Yon, in her full lichdom and regalia. A platinum frame. 2,000gp, quite large.
6: Orator's balcony
Winding stairs at the end of the great hall spiral to this shattered balcony. Positioned perfectly to address the crowd. Shares a ceiling with Room 3.
- Shattered balcony: The railing behind which an orator might speak has been broken through and has collapsed onto the table below.
- Ceiling: Shares a ceiling with room 3. See notes there.
- Secret: On the underside of the western edge of the railing is a secret button which causes the guest of honor's seat to plunge through a trap door into the gaol below.
7: Staging area
An area for servants to stage the various meals and beverages they would serve in room 3. Full of cutlery and flatware on simple tables and carts. Some scattered on the floor. Sickly sweet smell (guano).
- Meals and beverages: Any food has literally decomposed, existing only as stains on tarnished flatware. Some sealed bottles of wine; spoiled vinegar by now. If imbibing, save vs. poison or evacuate bowels for a turn once every d6 turns, can save again to recover daily.
- Cutlery and flatware: Tarnished silver, rusted iron, so forth. Financially worthless and scattered across the room from things passing through.
8: Dueling room
A room arranged perfectly for two to spar in a fencing duel. A man in armor stands, bent over, in the center of the room.
- Man: Lurches to life when a character makes noise. Identifies self as Gustavus, and asks a PC to grant him an honorable death by single combat.
- Secret: Can only be destroyed permanently by a cleric's Turn Undead or a Remove Curse spell. Otherwise, comes back to unlife 24 hours after he is killed.
- Gustavus has a 1-in-20 chance of knowing answers about other places in the dungeon. Tires after d6 questions.
- Gustavus: As Zombie (OSE ART 129) but wearing plate armor and wielding sword.
9: Kitchen
Kitchen, abandoned and partially burnt. Rusted cookware and charred countertops. Likely to clatter through this room if moving quickly.
10. Pantry
A maze of shelves; some empty, some stocked with jars and baskets which are themselves either rotten or empty. There is a heavy metal cask stashed among them.
- Heavy metal cask: Obviously connected to a pressure plate on any kind of inspection. Removing it from the pressure plate sets off a bomb (save vs. breath or 2d6 damage). Inside is a piggy bank.
- Piggy bank: Larger on the inside. Can hold 1000 coins while only occupying a single slot (200 coins). Trying to put anything other than coins in it causes coins to erupt from the slot until everything is discharged. Can be opened via a cork.
11: Negotiation chamber
A large, paper-covered table is in the center of the room. An improvised camp is off to one side. A regional map, greatly antiquated, barely clings to the north wall.
- Table: Clearly much newer than the room itself. Papers are carving up territory between bandit gangs.
- Improvised camp: No supplies on hand, but (semi-) safely elevated stove here, as well as space around it to roll out cots or sleeping bags.
12: Trophy room
Open your favorite bestiary, pick 3d6 creatures from it which are stuffed and mounted here with equal grandeur and care. Identical suits of armor stand at attention between the doors. A dead adventurer is splayed across the floor.
- Monsters, stuffed: Stuffing is definitely gross by now, the monsters are mostly rotted away. Eyes are missing from some of them.
- Suits of armor: Actually Living Armor (see below). Gauntlets have bloody knuckles. Attack when jostling any of the statues. Become disenchanted when leaving the room, will not willingly do so.
- Living armor: AC 5, HD 2, Att 1x Gauntlets (d6+1), Att. bonus +2, SV as Monster, ML -, AL Neutral, NA 2, TT None
- Dead adventurer: Bludgeoned to death relatively recently. Appears to be a thief. Room too clean for decomposition to fully take hold. On belt: pouch of eight silver eyes, which would work as a colorblind replacement for a real eye. Worth 100gp each.